招生层次:本科
学位授予门类:经济学学士
一、专业简介
国际经济与贸易专业开办于1989年,是sunbet申搏第一批四个本科专业之一,2010年被评为校级特色专业。专业办学历史悠久、基础扎实、师资力量强。办学30多年来,专业始终紧跟市场需求开展国际经济与贸易专业的应用型人才培养,已为北京市外经贸领域的企事业单位培养了约2500名专业人才。
二、培养目标
国际经济与贸易专业本专业培养适应经济社会发展需要,德智体美劳全面发展,能够坚持正确政治方向,具有良好职业道德与个人修养,具有互联网创新创业素养,熟悉国际通行的贸易规则、运行机制和发展规律,掌握国际经济贸易的基础理论和专业知识,了解数字贸易发展现状和大数据环境下新经济发展需求,具备较强的经济大数据分析应用能力、国际商务沟通能力、进出口业务操作与管理能力,能在跨国公司、货物进出口企业、文化贸易企业、跨境电商企业、互联网公司以及各类事业单位及政府部门从事数字贸易、国际商务、货物进出口等工作的复合型、高素质应用技术型人才。
三、培养特色
1.注重数字贸易能力培养。学生在学习国贸专业核心课程的基础上,同时学习网络技术基础、数据库基础、数字贸易概论、跨境电商运营等数字贸易能力培养的专业课程。
2.注重业务实践能力培养。专业建设有国内一流水平的“国际商务综合实训室”,购置了包括“Simtrade外贸实习综合平台”、“世格OCALE跨境电商创业就业实践教学平台”、“国际商务谈判实训软件”、“上海远恒单一窗口报关软件”、“世格国际贸易单证实训”等教学软件,对货物进出口业务、跨境电商实操能力开展模拟实训。学生也可以在敦煌网、阿里国际站、E-Bay、Wish等全球主流跨境电商平台进行跨境出口业务实战训练。
四、课程设置
本专业的核心课程有:国际贸易学、国际贸易实务、国际市场营销、国际服务贸易、国际结算、国际商务谈判、国际商务函电、国际金融、国际商法、跨国公司经营与管理、中国对外贸易、进出口业务综合实训
五、实习实践
本专业为学生搭建了“校内单项技能实训-校内综合技能实训-校外基地实习-校外顶岗实习”的四级实习实践教学体系。建于顺义校区的“临空经济产业人才实训中心”为学生提供了国内一流的实训环境。校外我专业建设有“中国国际贸易促进委员会北京市分会”、“北京市出入境检验检疫协会”、“敦煌网”、“阿里巴巴”、“北京萱柯九昕进出口有限公司”、“一指遥国际贸易有限公司”、“北京优贝网络科技有限公司”等多家实习基地,为学生进行校外实习提供保障。
1.国内领先水平的软硬件实训条件


国际商务综合实训室、跨境电子商务实训室
2.充足的校外实习企业资源



学生在北京世界贸易中心、辰风投资、正德铭拾进出口有限公司实习



学生在一指遥国际贸易有限公司、聚融国际货运代理有限公司、港捷国际物流公司实习
六、培养成果
本专业学生在各类专业学科竞赛、“互联网+”和“挑战杯”等创新创业类竞赛中,多次获得国家级奖项和北京市级奖项。在专业实习、毕业论文等教学环节,也有非常多的同学表现优异。
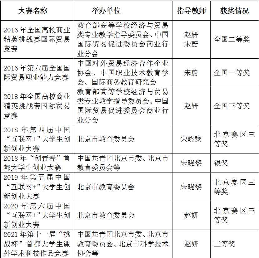
1.近年学生参与学科竞赛屡获大奖



2016年全国高校商业精英挑战赛国际贸易竞赛全国二等奖


2018年全国高校商业精英挑战赛国际贸易竞赛全国三等奖


第六届全国国际贸易职业能力竞赛全国一等奖



第四届、第五届、第六届全国“互联网+”大学生创新创业大赛三等奖

2018年“创青春”首都大学生创业大赛银奖

2021年第十一届“挑战杯”首都大学生课外学术科技作品竞赛三等奖
2.近五年获评的北京市级优秀毕业论文

3.近年学生获批的国家级大学生创新创业训练项目

七、发展前景
2013年,中国成为世界第一大货物贸易国,货物进出口总额已连续多年保持在4万多亿美元高位。随着“一带一路”、RCEP等国家战略的实施,中国的货物贸易、服务贸易、对外投资、国际交流等经贸活动还会进一步增长。我国十九大报告明确提出了贸易强国战略,在2020年以前进一步巩固经贸大国地位,到2035年基本建成世界经贸强国,2050年全面建成世界经贸强国。我国外贸发展前景依然广阔,国际经济与贸易专业学生的职业前景也十分乐观。
学生毕业后能在数字贸易平台、外贸企业、各类外资企业、外经贸管理部门等从事大数据统计分析、跨境电商运营、货物进出口、服务进出口、国际市场开发、国际商务等管理工作。也可以进入各大银行、保险公司的国际业务部,从事国际结算等涉外业务工作或柜台服务工作。典型工作岗位有:
1.数字贸易类岗位:在各类国际商贸企业从事数据统计、数据分析、商业决策与咨询等工作,或在跨境电商平台企业、外贸企业从事跨境电商运营相关工作。
2.进出口业务相关岗位:在外贸企业、外资企业的国际商务专员、国际商务助理、外贸业务经理、外贸跟单员等岗位从事货物进出口工作。
3.国际商务类岗位:在各类有涉外业务的企事业单位中从事国际商务沟通、商务洽谈等工作。